无尘粉碎系统 脉冲式气流混合系统 自动提升料斗混合机 无尘投料站 吨袋卸料机 真空输送设备 计量分装机 CIP清洗单元 代理设备—干法制粒机
固体投料
通过优良的工艺路线及立体化设计,缩短了物料转移路线、杜绝了粉尘飞扬,并结合人体功能学模拟设计,改善了工作条件。
TCU温度控制
凭借多年原料药过程控制经验,结合对反应机理的摸索、反应热的计算,通过DCS控制系统承担温控系统温度(夹套、反应釜)、压力(夹套)等模拟量信号采集,以及顺序控制和串级控制相结合,实现反应釜温度精准控制。

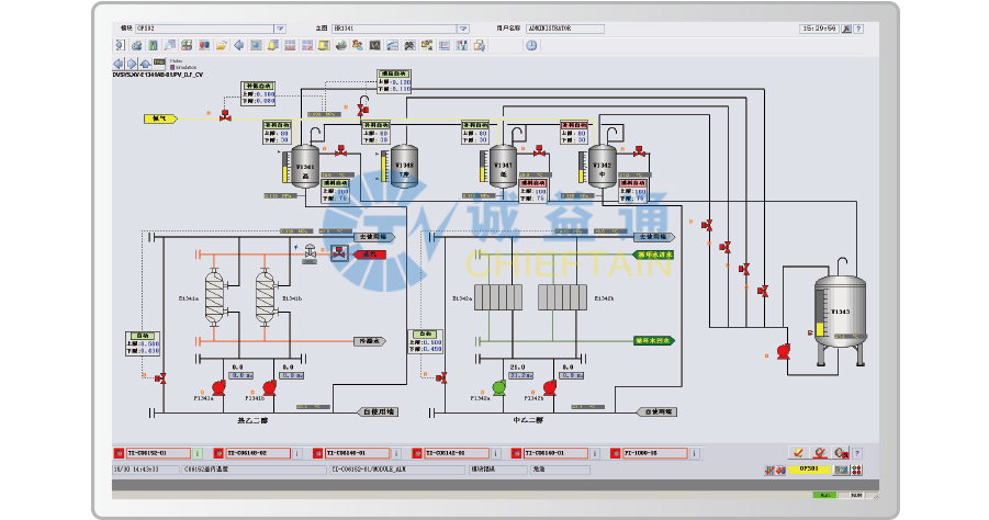
结晶工艺控制
结晶工艺生产过程自动化控制系统按照优化结晶参数,自控各项关键条件,得到较好的成品质量、收率。
小流量滴加
结合工艺需求提供相对应的小流量滴加系统解决方案,实现对滴加速度和滴加总量的精准控制。
氮气系统
氮气系统整体解决方案主要应用于储罐、反应釜的氮封、氮气置换及压料等工艺过程。
罐区溶媒管理
结合溶媒的工艺特点提供满足需求的系统解决方案,实现罐区新鲜溶媒、待回收溶媒、已回收溶媒的精准计量输送、安全连锁、合理调度、降本增效等综合管理目的。
输送末端计量
溶剂输送过程中的末端计量主要关注安全稳定性及控制精度。各罐体末端流量需求存在分时定量的特点,这需要对末端流量进行较精准的计量。
萃取分层
针对不易辨别界面、分层缓慢等问题,提供有机/无机相、有机/有机相分层界面检测解决方案,并提供破乳措施,提高分层效率。

溶媒回收控制
通过进料、温度、压力、液位、流量、回流比等精准控制实现溶媒回收的能量和物料的输入和输出平衡。

加氢反应
加氢是在有机化合物分子中加入氢原子的反应,涉及加氢反应的工艺过程为加氢工艺。
过氧化反应
向有机化合物分子中引入过氧基(-O-O-)的反应称为过氧化反应,得到的产物为过氧化物的工艺过程为过氧化工艺。
安全仪表系统
严格按照相关标准及法规,同时结合被控工艺对象设计、实施SIL2、SIL3不同安全等级符合IEC61508/IEC61511/GBT50770安全生命周期的安全仪表系统(SIS)。有效降低风险发生概率,符合安监部门安全要求,为现场安全生产保驾护航。

copyright©AG一飞冲天游戏300倍·(中国区)官方网站